Report Overview
Visitedpublic
2024-02-04 18:43:48
Tags
Submit Tags
URL
igg-games.com/farming-simulator-781791392-19-free-download.html
Finishing URL
igg-games.com/farming-simulator-781791392-19-free-download.html
IP / ASN

104.26.8.161
Title
Farming Simulator 19 Platinum Edition Free Download (v1.7.1.0 & ALL DLC) « IGGGAMES
Detections
urlquery
0
Network Intrusion Detection
0
Threat Detection Systems
0
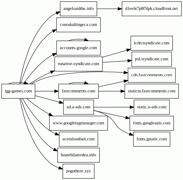
Host Summary
| Host | Rank | Registered | First Seen | Last Seen | Sent | Received | IP | Fingerprints |
|---|---|---|---|---|---|---|---|---|
igg-games.com | 143566 | 2013-10-25 | 2014-02-20 09:02:54 | 2024-02-03 23:02:50 | 21 kB | 1.3 MB | ![]() 172.67.71.91 | |
hoatebilaterdea.info | unknown | 2024-01-01 | 2024-02-01 00:08:00 | 2024-02-04 15:11:12 | 2.1 kB | 2.4 kB | ![]() 188.114.97.1 | |
consukultingeca.com | unknown | 2023-02-26 | 2023-03-29 08:50:07 | 2024-01-31 08:52:00 | 572 B | 265 B | ![]() 54.225.185.110 | |
ad.a-ads.com | 26970 | 2012-07-07 | 2013-04-19 23:54:57 | 2024-02-03 23:39:21 | 520 B | 15 kB | ![]() 46.4.20.142 | |
pxl.tsyndicate.com | 14763 | 2017-03-08 | 2017-07-05 15:51:06 | 2024-02-03 23:42:29 | 1.6 kB | 207 B | ![]() 136.243.51.171 | |
fonts.gstatic.com | unknown | 2008-02-11 | 2014-09-09 02:40:21 | 2024-02-03 18:48:51 | 530 B | 48 kB | ![]() 216.58.207.227 | |
static.a-ads.com | 34827 | 2012-07-07 | 2013-06-01 18:47:05 | 2024-02-03 19:28:32 | 456 B | 420 kB | ![]() 148.251.194.214 | |
staticm.fastcomments.com | unknown | 2019-12-20 | 2021-12-12 19:49:52 | 2024-01-22 05:54:03 | 2.2 kB | 11 kB | ![]() 45.79.81.62 | |
cdn.fastcomments.com | 446844 | 2019-12-20 | 2019-12-31 06:23:32 | 2024-01-26 13:26:02 | 8.1 kB | 139 kB | ![]() 45.79.81.62 | |
angelsaidthe.info | unknown | 2024-01-01 | 2024-02-01 02:52:53 | 2024-02-04 14:00:06 | 3.7 kB | 8.8 kB | ![]() 52.85.242.88 | |
d1eeht7p8f5lpk.cloudfront.net | unknown | 2008-04-25 | 2024-02-04 14:00:06 | 2024-02-04 14:00:06 | 2.0 kB | 2.5 kB | ![]() 143.204.42.145 | |
fonts.googleapis.com | 8877 | 2005-01-25 | 2013-06-10 22:14:26 | 2024-02-03 21:39:57 | 451 B | 5.3 kB | ![]() 142.250.74.106 | |
www.googletagmanager.com | 75 | 2011-11-11 | 2013-05-22 04:07:37 | 2024-02-03 20:00:00 | 420 B | 83 kB | ![]() 142.250.74.168 | |
lcdn.tsyndicate.com | 12634 | 2017-03-08 | 2020-03-31 16:26:34 | 2024-02-03 23:05:26 | 895 B | 12 kB | ![]() 8.247.218.249 | |
fastcomments.com | 350232 | 2019-12-20 | 2020-02-12 07:34:34 | 2024-01-28 02:05:25 | 3.5 kB | 37 kB | ![]() 192.81.133.24 | |
acetalsunbait.com 1 alert(s) on this Host | unknown | 2024-02-02 | 2024-02-02 21:38:17 | 2024-02-02 21:38:17 | 410 B | 1.5 kB | ![]() 23.109.170.253 | |
accounts.google.com | 81 | 1997-09-15 | 2016-03-20 13:44:49 | 2024-02-03 23:01:25 | 3.7 kB | 10 kB | ![]() 108.177.14.84 | |
pogothere.xyz | unknown | 2022-08-22 | 2022-09-04 21:11:25 | 2024-02-03 12:36:26 | 864 B | 114 kB | ![]() 188.114.96.1 | |
runative-syndicate.com | 31587 | 2019-01-25 | 2019-03-19 13:21:36 | 2024-02-02 10:48:00 | 570 B | 10 kB | ![]() 136.243.51.205 |
Related reports
Threat Detection Systems
Public InfoSec YARA rules
No alerts detected
OpenPhish
No alerts detected
PhishTank
No alerts detected
mnemonic secure dns
No alerts detected
Quad9 DNS
| Scan Date | Severity | Indicator | Alert |
|---|---|---|---|
| 2024-02-04 | medium | acetalsunbait.com | Sinkholed |
ThreatFox
No alerts detected
JavaScript (29)
No JavaScripts
HTTP Transactions (93)
| URL | IP | Response | Size |
|---|


