Report Overview
Visitedpublic
2026-03-09 22:08:43
Tags
Submit Tags
URL
www.robiox.com.py/users/152808960441/profile
Finishing URL
www.robiox.com.py/users/152808960441/profile
IP / ASN

138.226.236.35
Title
HollowScyth554 - Roblox
Detections
urlquery
0
Network Intrusion Detection
0
Threat Detection Systems
11
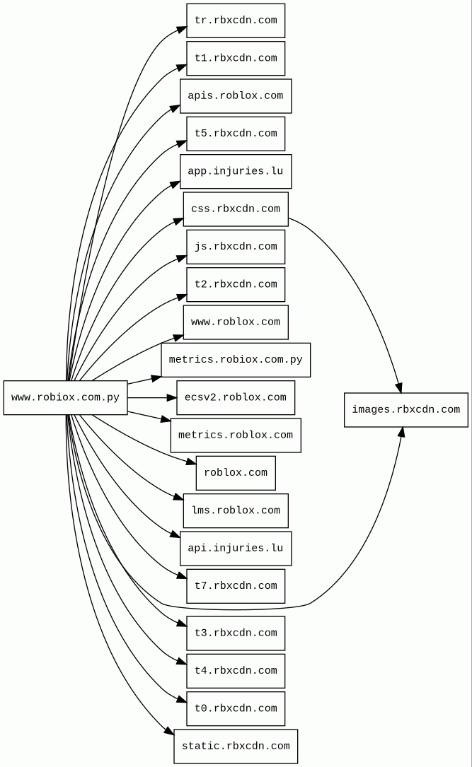
Host Summary
| Host | Rank | Registered | First Seen | Last Seen | Sent | Received | IP | Fingerprints |
|---|---|---|---|---|---|---|---|---|
images.rbxcdn.com | 99657 | 2013-07-17 | 2013-08-19 | 2026-03-05 | 3.2 kB | 116 kB | ![]() 23.214.96.74 | |
www.roblox.com | 1776 | 2004-01-30 | 2012-05-24 | 2026-03-05 | 2.8 kB | 15 kB | ![]() 128.116.33.3 | |
api.injuries.lu 30 alert(s) on this Host | 5485296 | unknown | 2024-10-15 | 2026-03-09 | 17 kB | 44 kB | ![]() 138.226.236.35 | |
t7.rbxcdn.com | 38692 | 2013-07-17 | 2013-08-16 | 2026-03-01 | 495 B | 232 kB | ![]() 23.214.96.75 | |
js.rbxcdn.com | 67902 | 2013-07-17 | 2013-08-16 | 2026-03-05 | 51 kB | 8.6 MB | ![]() 23.214.96.134 | |
t2.rbxcdn.com | 38697 | 2013-07-17 | 2013-08-16 | 2026-03-03 | 495 B | 18 kB | ![]() 23.214.96.75 | |
metrics.roblox.com | 30666 | 2004-01-30 | 2019-02-13 | 2026-03-04 | 1.0 kB | 1.5 kB | ![]() 128.116.33.3 | ![]() |
t3.rbxcdn.com | 38618 | 2013-07-17 | 2013-08-16 | 2026-03-03 | 959 B | 320 kB | ![]() 23.214.96.75 | |
static.rbxcdn.com | 57272 | 2013-07-17 | 2017-01-30 | 2026-03-06 | 958 B | 48 kB | ![]() 23.73.2.77 | |
apis.roblox.com | 22537 | 2004-01-30 | 2019-10-02 | 2026-03-06 | 447 B | 625 B | ![]() 128.116.33.3 | ![]() |
css.rbxcdn.com | 73058 | 2013-07-17 | 2017-02-16 | 2026-03-06 | 18 kB | 2.1 MB | ![]() 23.214.96.74 | |
tr.rbxcdn.com | 26027 | 2013-07-17 | 2019-05-23 | 2026-03-05 | 17 kB | 623 kB | ![]() 108.157.214.93 | ![]() |
metrics.robiox.com.py 4 alert(s) on this Host | unknown | unknown | 2025-10-30 | 2026-03-04 | 521 B | 0 B | ![]() 0.0.0.0 | |
t0.rbxcdn.com | 38879 | 2013-07-17 | 2013-09-11 | 2026-03-02 | 473 B | 2.0 kB | ![]() 23.214.96.75 | |
ecsv2.roblox.com | 21988 | 2004-01-30 | 2015-06-10 | 2026-03-05 | 1.9 kB | 2.0 kB | ![]() 128.116.33.3 | ![]() |
roblox.com | 80 | 2004-01-30 | 2012-05-24 | 2026-03-05 | 415 B | 1.0 kB | ![]() 128.116.5.3 | |
lms.roblox.com | 57671 | 2004-01-30 | 2020-05-12 | 2026-03-06 | 454 B | 1.3 kB | ![]() 128.116.33.3 | |
www.robiox.com.py 25 alert(s) on this Host | unknown | unknown | 2025-10-30 | 2026-03-02 | 3.2 kB | 13 kB | ![]() 138.226.236.35 | |
t4.rbxcdn.com | 38758 | 2013-07-17 | 2013-09-11 | 2026-03-07 | 495 B | 103 kB | ![]() 23.214.96.75 | |
t1.rbxcdn.com | 38865 | 2013-07-17 | 2013-08-23 | 2026-03-02 | 473 B | 1.6 MB | ![]() 23.214.96.75 | |
t5.rbxcdn.com | 38760 | 2013-07-17 | 2013-09-07 | 2026-03-06 | 514 B | 1.6 kB | ![]() 23.214.96.75 | |
app.injuries.lu 16 alert(s) on this Host | 4683579 | unknown | 2024-10-27 | 2026-03-02 | 7.5 kB | 2.9 MB | ![]() 138.226.236.35 |
Amazon S3 (CDN)
Amazon S3 or Amazon Simple Storage Service is a service offered by Amazon Web Services (AWS) that provides object storage through a web service interface.Amazon Web Services (PaaS)
Amazon Web Services (AWS) is a comprehensive cloud services platform offering compute power, database storage, content delivery and other functionality.Envoy (Reverse proxies)
Envoy is an open-source edge and service proxy, designed for cloud-native applications.Arkose Labs (Security)
Arkose Labs is a toolkit for fraud prevention that provides solutions to detect and mitigate malicious activity across digital platforms.Amazon CloudFront (CDN)
Amazon CloudFront is a fast content delivery network (CDN) service that securely delivers data, videos, applications, and APIs to customers globally with low latency, high transfer speeds.Related reports
Threat Detection Systems
| Detection System | Indicator | Verdict | Alert |
|---|---|---|---|
| Hagezi Threat Feed | app.injuries.lu | malicious | Sinkholed |
| Hagezi Threat Feed | api.injuries.lu | malicious | Sinkholed |
| Cloudflare DNS | metrics.robiox.com.py | malicious | Sinkholed |
| Hagezi Threat Feed | metrics.robiox.com.py | malicious | Sinkholed |
| DNS4EU | metrics.robiox.com.py | malicious | Sinkholed |
| OpenDNS | metrics.robiox.com.py | phishing | Phishing Block |
| OpenDNS | www.robiox.com.py | phishing | Phishing Block |
| Cloudflare DNS | www.robiox.com.py | malicious | Sinkholed |
| Quad9 DNS | www.robiox.com.py | malicious | Sinkholed |
| Hagezi Threat Feed | www.robiox.com.py | malicious | Sinkholed |
| DNS4EU | www.robiox.com.py | malicious | Sinkholed |
JavaScript (75)
No JavaScripts
HTTP Transactions (262)
| URL | IP | Response | Size |
|---|





