Report Overview
Visitedpublic
2025-11-09 08:15:44
Tags
Submit Tags
URL
shahed4u.day/category/%D9%85%D8%B3%D9%84%D8%B3%D9%84%D8%A7%D8%AA-%D8%A7%D8%AC%D9%86%D8%A8%D9%8A/
Finishing URL
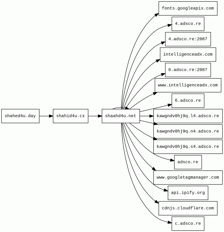
shaahd4u.net/category/%D9%85%D8%B3%D9%84%D8%B3%D9%84%D8%A7%D8%AA-%D8%A7%D8%AC%D9%86%D8%A8%D9%8A
IP / ASN

172.67.211.118
Title
مسلسلات اجنبي - شاهد فور يو - Shahid4u | مشاهدة افلام و مسلسلات اون لاين 2025
Detections
urlquery
0
Network Intrusion Detection
10
Threat Detection Systems
5
Host Summary
| Host | Rank | Registered | First Seen | Last Seen | Sent | Received | IP | Fingerprints |
|---|---|---|---|---|---|---|---|---|
c.adsco.re | 100769 | 2017-02-14 | 2017-11-29 | 2025-11-03 | 509 B | 63 kB | ![]() 104.16.43.28 | |
shaahd4u.net 42 alert(s) on this Host | unknown | 2025-11-05 | 2025-11-08 | 2025-11-08 | 54 kB | 5.2 MB | ![]() 172.67.185.217 | ![]() |
www.googletagmanager.com | 283 | 2011-11-11 | 2012-10-04 | 2025-11-02 | 433 B | 432 kB | ![]() 142.251.38.104 | |
www.intelligenceadx.com 1 alert(s) on this Host | 673791 | 2020-04-18 | 2020-04-29 | 2025-11-06 | 459 B | 42 kB | ![]() 95.173.205.15 | ![]() |
api.ipify.org | 8166 | 2014-01-05 | 2014-10-06 | 2025-11-03 | 437 B | 271 B | ![]() 104.26.12.205 | |
cdnjs.cloudflare.com | 1222 | 2009-02-17 | 2012-05-23 | 2025-11-02 | 2.1 kB | 389 kB | ![]() 104.17.25.14 | |
shahid4u.cx 1 alert(s) on this Host | unknown | 2025-11-02 | 2025-11-08 | 2025-11-08 | 563 B | 142 kB | ![]() 172.67.173.77 | |
4.adsco.re | 95532 | 2017-02-14 | 2021-01-04 | 2025-11-07 | 849 B | 860 B | ![]() 162.252.214.5 | |
kawgndv0hj9q.s4.adsco.re | unknown | 2009-02-17 | 2012-05-23 | 2025-11-02 | 436 B | 0 B | ![]() 0.0.0.0 | |
shahed4u.day 1 alert(s) on this Host | unknown | unknown | 2025-10-28 | 2025-11-04 | 564 B | 142 kB | ![]() 172.67.211.118 | |
fonts.googleapis.com | 313 | 2005-01-25 | 2012-05-23 | 2025-11-02 | 485 B | 9.6 kB | ![]() 142.250.178.42 | |
intelligenceadx.com 1 alert(s) on this Host | 61654 | 2020-04-18 | 2020-04-19 | 2025-11-06 | 1.7 kB | 257 B | ![]() 208.95.114.100 | |
adsco.re | 3069 | 2017-02-14 | 2017-04-03 | 2025-11-04 | 484 B | 1.8 kB | ![]() 162.252.214.5 | |
6.adsco.re | 91627 | 2017-02-14 | 2018-01-15 | 2025-11-07 | 849 B | 993 B | ![]() 104.16.43.28 | |
kawgndv0hj9q.l4.adsco.re | unknown | 2017-02-14 | 2025-11-09 | 2025-11-09 | 436 B | 463 B | ![]() 185.200.118.62 | |
kawgndv0hj9q.n4.adsco.re | unknown | 2017-02-14 | 2025-11-09 | 2025-11-09 | 436 B | 463 B | ![]() 38.132.109.126 |
Cloudflare (CDN)
Cloudflare is a web-infrastructure and website-security company, providing content-delivery-network services, DDoS mitigation, Internet security, and distributed domain-name-server services.LiteSpeed (Web servers)
LiteSpeed is a high-scalability web server.Litespeed Cache (Caching, WordPress plugins)
LiteSpeed Cache is an all-in-one site acceleration plugin for WordPress.LiteSpeed Cache (Caching, WordPress plugins)
LiteSpeed Cache is an all-in-one site acceleration plugin for WordPress.Bootstrap (UI frameworks)
Bootstrap is a free and open-source CSS framework directed at responsive, mobile-first front-end web development. It contains CSS and JavaScript-based design templates for typography, forms, buttons, navigation, and other interface components.Google Analytics (Analytics)
Google Analytics is a free web analytics service that tracks and reports website traffic.CDN77 (CDN)
CDN77 is a content delivery network (CDN).Related reports
Network Intrusion Detection Systems
Suricata /w Emerging Threats Pro
| Timestamp | Severity | Source IP | Destination IP | Alert |
|---|---|---|---|---|
| low | ![]() 172.18.0.7 | ![]() 104.26.12.205 | ET INFO External IP Address Lookup Domain (ipify .org) in TLS SNI | |
| low | ![]() 172.18.0.7 | ![]() 185.200.118.90 | ET INFO Session Traversal Utilities for NAT (STUN Binding Request) | |
| low | ![]() 172.18.0.7 | ![]() 38.132.109.186 | ET INFO Session Traversal Utilities for NAT (STUN Binding Request) | |
| low | ![]() 172.18.0.7 | ![]() 185.200.116.90 | ET INFO Session Traversal Utilities for NAT (STUN Binding Request) | |
| low | ![]() 172.18.0.7 | ![]() 185.200.118.90 | ET INFO Session Traversal Utilities for NAT (STUN Binding Request) | |
| low | ![]() 172.18.0.7 | ![]() 38.132.109.186 | ET INFO Session Traversal Utilities for NAT (STUN Binding Request) | |
| low | ![]() 172.18.0.7 | ![]() 185.200.116.90 | ET INFO Session Traversal Utilities for NAT (STUN Binding Request) | |
| low | ![]() 172.18.0.7 | ![]() 185.200.118.90 | ET INFO Session Traversal Utilities for NAT (STUN Binding Request) | |
| low | ![]() 172.18.0.7 | ![]() 38.132.109.186 | ET INFO Session Traversal Utilities for NAT (STUN Binding Request) | |
| low | ![]() 172.18.0.7 | ![]() 185.200.116.90 | ET INFO Session Traversal Utilities for NAT (STUN Binding Request) |
Threat Detection Systems
| Detection System | Indicator | Verdict | Alert |
|---|---|---|---|
| DNS0 Zero | shaahd4u.net | malicious | Sinkholed |
| DNS0 Zero | shahed4u.day | malicious | Sinkholed |
| DNS0 Zero | shahid4u.cx | malicious | Sinkholed |
| Cloudflare DNS | intelligenceadx.com | malicious | Sinkholed |
| Cloudflare DNS | www.intelligenceadx.com | malicious | Sinkholed |
JavaScript (33)
No JavaScripts
HTTP Transactions (62)
| URL | IP | Response | Size |
|---|





