Report Overview
Visitedpublic
2026-02-18 17:35:55
Tags
Submit Tags
URL
gamedrive.org/super-seducer-2-advanced-seduction-tactics-2018-07-05-2019-elamigos-repack/
Finishing URL
gamedrive.org/super-seducer-2-advanced-seduction-tactics-2018-07-05-2019-elamigos-repack/
IP / ASN

104.21.24.40
Title
Super Seducer 2 Advanced Seduction Tactics (2018) (07.05.2019) [Elamigos Repack] » GameDrive - Free Download PC Games With High Speed Link
Detections
urlquery
0
Network Intrusion Detection
0
Threat Detection Systems
11
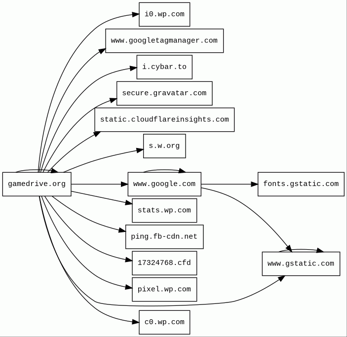
Host Summary
| Host | Rank | Registered | First Seen | Last Seen | Sent | Received | IP | Fingerprints |
|---|---|---|---|---|---|---|---|---|
gamedrive.org 69 alert(s) on this Host | 248802 | 2022-10-01 | 2019-04-04 | 2026-02-11 | 37 kB | 7.3 MB | ![]() 172.67.216.195 | |
www.google.com | 22 | 1997-09-15 | 2015-05-10 | 2026-02-15 | 2.6 kB | 116 kB | ![]() 142.251.142.228 | |
ping.fb-cdn.net | unknown | 2025-12-17 | 2025-12-17 | 2026-02-08 | 449 B | 734 B | ![]() 104.21.27.159 | |
17324768.cfd 1 alert(s) on this Host | unknown | 2025-12-17 | 2025-12-20 | 2026-01-30 | 421 B | 1.6 kB | ![]() 188.114.97.1 | |
www.gstatic.com | 146047 | 2008-02-11 | 2012-05-29 | 2026-02-15 | 3.3 kB | 3.6 MB | ![]() 142.251.143.131 | |
secure.gravatar.com | 16323 | 2004-07-15 | 2012-05-22 | 2026-02-16 | 1.0 kB | 3.4 kB | ![]() 192.0.73.2 | |
i0.wp.com | 841 | 1997-03-28 | 2013-09-17 | 2026-02-16 | 8.0 kB | 112 kB | ![]() 192.0.77.2 | |
static.cloudflareinsights.com | 4073 | 2019-08-30 | 2019-09-24 | 2026-02-15 | 504 B | 20 kB | ![]() 104.16.79.73 | |
s.w.org | 27695 | 1993-12-01 | 2017-01-30 | 2026-02-16 | 452 B | 1.1 kB | ![]() 192.0.77.48 | |
fonts.gstatic.com | unknown | 2008-02-11 | 2014-04-02 | 2026-02-15 | 543 B | 41 kB | ![]() 142.251.143.131 | |
pixel.wp.com | 22824 | 1997-03-28 | 2017-01-30 | 2026-02-15 | 549 B | 251 B | ![]() 192.0.76.3 | |
c0.wp.com | 63915 | 1997-03-28 | 2018-09-24 | 2026-02-16 | 2.6 kB | 139 kB | ![]() 192.0.77.37 | |
www.googletagmanager.com | 283 | 2011-11-11 | 2012-10-04 | 2026-02-15 | 432 B | 405 kB | ![]() 142.251.38.104 | |
i.cybar.to | unknown | unknown | 2025-10-18 | 2026-02-02 | 439 B | 18 kB | ![]() 104.21.11.192 | |
stats.wp.com | 22660 | 1997-03-28 | 2017-01-30 | 2026-02-15 | 410 B | 4.3 kB | ![]() 192.0.76.3 |
Cloudflare (CDN)
Cloudflare is a web-infrastructure and website-security company, providing content-delivery-network services, DDoS mitigation, Internet security, and distributed domain-name-server services.WordPress:6.9.1 (CMS, Blogs)
WordPress is a free and open-source content management system written in PHP and paired with a MySQL or MariaDB database. Features include a plugin architecture and a template system.PHP (Programming languages)
PHP is a general-purpose scripting language used for web development.MySQL (Databases)
MySQL is an open-source relational database management system.jQuery Migrate (JavaScript libraries)
Query Migrate is a javascript library that allows you to preserve the compatibility of your jQuery code developed for versions of jQuery older than 1.9.Google Analytics (Analytics)
Google Analytics is a free web analytics service that tracks and reports website traffic.Redux Framework:4.5.10 (WordPress plugins)
Redux Framework is a modular PHP library that allows developers to create customisable settings panels and controls for WordPress projects, providing a consistent user interface for managing options and settings.jQuery (JavaScript libraries)
jQuery is a JavaScript library which is a free, open-source software designed to simplify HTML DOM tree traversal and manipulation, as well as event handling, CSS animation, and Ajax.Site Kit:1.172.0 (Analytics, WordPress plugins)
Site Kit is a one-stop solution for WordPress users to use everything Google has to offer to make them successful on the web.reCAPTCHA (Security)
reCAPTCHA is a free service from Google that helps protect websites from spam and abuse.WordPress Block Editor (Page builders)
Sites using the WordPress Block Editor, also known as Gutenberg.Gravatar (Miscellaneous)
Gravatar is a service for providing globally unique avatars.WordPress (CMS, Blogs)
WordPress is a free and open-source content management system written in PHP and paired with a MySQL or MariaDB database. Features include a plugin architecture and a template system.Cloudflare Browser Insights (Analytics, RUM)
Cloudflare Browser Insights is a tool that measures the performance of websites from the perspective of users.Nginx (Web servers, Reverse proxies)
Nginx is a web server that can also be used as a reverse proxy, load balancer, mail proxy and HTTP cache.Related reports
Threat Detection Systems
| Detection System | Indicator | Verdict | Alert |
|---|---|---|---|
| Nextron YARA rules | gamedrive.org/category/macos-games/ | malware | Detects hex encoded code that has been base64 encoded |
| Nextron YARA rules | gamedrive.org/category/dodi-repacks/ | malware | Detects hex encoded code that has been base64 encoded |
| Nextron YARA rules | gamedrive.org/category/update-only/ | malware | Detects hex encoded code that has been base64 encoded |
| Nextron YARA rules | gamedrive.org/category/kaos-repacks/ | malware | Detects hex encoded code that has been base64 encoded |
| Nextron YARA rules | gamedrive.org/category/adult/ | malware | Detects hex encoded code that has been base64 encoded |
| Nextron YARA rules | gamedrive.org/category/software/ | malware | Detects hex encoded code that has been base64 encoded |
| Nextron YARA rules | gamedrive.org/category/fitgirl-repacks/ | malware | Detects hex encoded code that has been base64 encoded |
| Nextron YARA rules | gamedrive.org/category/scene-release/ | malware | Detects hex encoded code that has been base64 encoded |
| Nextron YARA rules | gamedrive.org/category/elamigos-repacks/ | malware | Detects hex encoded code that has been base64 encoded |
| DigiCert UltraDNS | gamedrive.org | malicious | Sinkholed |
| Hagezi Threat Feed | 17324768.cfd | malicious | Sinkholed |
JavaScript (44)
No JavaScripts
HTTP Transactions (104)
| URL | IP | Response | Size |
|---|
