Report Overview
Visitedpublic
2026-03-19 01:23:02
Tags
Submit Tags
URL
message.canneslions.com/dc/jnPEVrFUGLVfKRv1WsvaEZe3YlLsFSm42F0qjZO2QR2Pc6mkqL8mQ3W79PNt043A-b7jlRhGKbf4rPj7S4DmV6zpkQpzfLPC2oiJltQjk1Tg8w2heRHopCnDJzgGhPfOWoaOsrbC8HxU_2NFA7wyhN0X07TtiMMajKgq7hNv34LVhDdfjYAIftDKVrVQB43kuEuewc8yb7xhRID4K2Gltw==/Njc0LUlRTy03NDAAAAGgmxoYMNyZWRSlT_PLzc9h1T2tmhDgaKjPd0BXnMI3C8XFh7QuI9vVqmC39dGypc5bfNP8BtA=
Finishing URL
learning.lions.co/pages/lions-learning-home?utm_medium=email&utm_source=mkt-email-gen&utm_campaign=learning-lions-learning-MAE-solus-2026-03-17&mkt_tok=Njc0LUlRTy03NDAAAAGgmxoYMLkC7sXchvy2SvmrgykOhGZFyNLs-k95QrpxbjTOSpP-r7oxfBlNHR_RhnsordNjykTs1O_lRUFwXYoUZBBB8QqCNzKe0Wrv-f0AmXlo
IP / ASN

104.17.74.206
Title
LIONS Learning Home
Detections
urlquery
0
Network Intrusion Detection
0
Threat Detection Systems
1
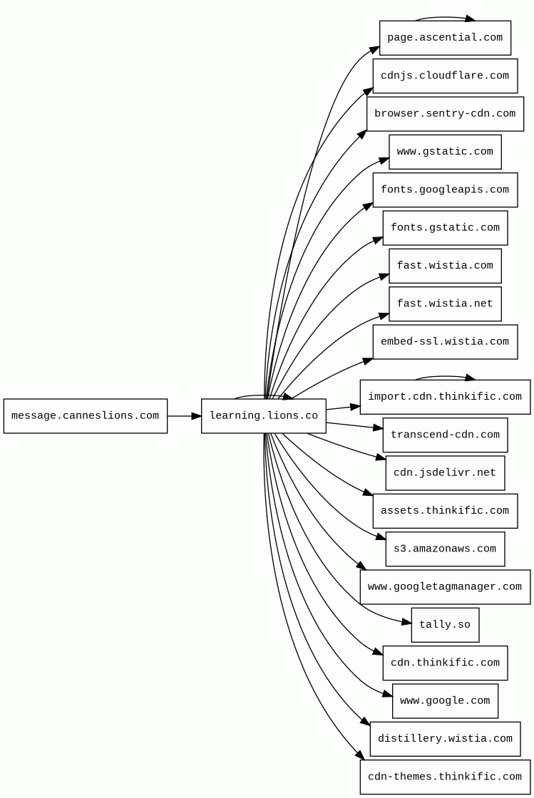
Host Summary
| Host | Rank | Registered | First Seen | Last Seen | Sent | Received | IP | Fingerprints |
|---|---|---|---|---|---|---|---|---|
www.google.com | 22 | 1997-09-15 | 2015-05-10 | 2026-03-15 | 421 B | 1.7 kB | ![]() 142.251.156.119 | |
fonts.gstatic.com | unknown | 2008-02-11 | 2014-04-02 | 2026-03-15 | 2.8 kB | 174 kB | ![]() 172.217.19.227 | |
import.cdn.thinkific.com | 473391 | 2012-03-30 | 2021-03-16 | 2026-03-18 | 25 kB | 1.8 MB | ![]() 172.64.152.97 | |
fast.wistia.com | 41960 | 2007-03-18 | 2012-07-04 | 2026-03-18 | 2.2 kB | 1.1 MB | ![]() 151.101.130.132 | ![]() |
cdn.thinkific.com | 414635 | 2012-03-30 | 2018-07-02 | 2026-03-18 | 3.4 kB | 165 kB | ![]() 172.64.152.97 | |
distillery.wistia.com | 60275 | 2007-03-18 | 2012-09-30 | 2026-03-18 | 493 B | 418 B | ![]() 52.84.50.42 | ![]() |
cdn-themes.thinkific.com | 582527 | 2012-03-30 | 2019-05-06 | 2026-03-18 | 641 B | 50 kB | ![]() 172.64.152.97 | |
fast.wistia.net | 24149 | 2008-09-02 | 2013-01-09 | 2026-03-12 | 2.0 kB | 840 kB | ![]() 151.101.194.132 | ![]() |
embed-ssl.wistia.com | 68190 | 2007-03-18 | 2017-01-29 | 2026-03-18 | 516 B | 17 kB | ![]() 52.84.50.81 | ![]() |
s3.amazonaws.com | 1245 | 2005-08-18 | 2020-05-13 | 2026-03-16 | 518 B | 191 kB | ![]() 52.217.42.134 | |
message.canneslions.com | unknown | 1996-12-09 | 2024-01-11 | 2025-11-08 | 804 B | 1.5 kB | ![]() 104.17.71.206 | |
browser.sentry-cdn.com | 23677 | 2018-05-30 | 2018-07-13 | 2026-03-16 | 464 B | 74 kB | ![]() 151.101.2.217 | |
tally.so | 18515 | 2020-08-06 | 2020-08-06 | 2026-03-13 | 415 B | 37 kB | ![]() 172.67.68.208 | |
page.ascential.com | unknown | 2015-01-19 | 2024-01-11 | 2025-11-25 | 3.9 kB | 451 kB | ![]() 104.17.73.206 | |
learning.lions.co | unknown | 2010-07-21 | 2026-03-19 | 2026-03-19 | 4.4 kB | 1.4 MB | ![]() 104.18.35.159 | ![]() |
cdn.jsdelivr.net | 1678 | 2012-05-16 | 2012-09-30 | 2026-03-15 | 7.1 kB | 1.3 MB | ![]() 167.82.5.229 | |
cdnjs.cloudflare.com | 1222 | 2009-02-17 | 2012-05-23 | 2026-03-15 | 1.9 kB | 122 kB | ![]() 104.17.24.14 | |
www.googletagmanager.com | 283 | 2011-11-11 | 2012-10-04 | 2026-03-15 | 875 B | 953 kB | ![]() 142.251.143.136 | |
transcend-cdn.com 6 alert(s) on this Host | 10213 | 2023-01-31 | 2023-02-01 | 2026-03-18 | 2.9 kB | 743 kB | ![]() 104.18.40.238 | |
www.gstatic.com | 146047 | 2008-02-11 | 2012-05-29 | 2026-03-15 | 498 B | 872 kB | ![]() 142.250.178.67 | |
fonts.googleapis.com | 313 | 2005-01-25 | 2012-05-23 | 2026-03-15 | 500 B | 20 kB | ![]() 142.250.178.106 | |
assets.thinkific.com | 504212 | 2012-03-30 | 2014-10-28 | 2026-03-18 | 1.0 kB | 93 kB | ![]() 54.240.174.83 |
Cloudflare (CDN)
Cloudflare is a web-infrastructure and website-security company, providing content-delivery-network services, DDoS mitigation, Internet security, and distributed domain-name-server services.Amazon Web Services (PaaS)
Amazon Web Services (AWS) is a comprehensive cloud services platform offering compute power, database storage, content delivery and other functionality.Cloudflare Bot Management (Security)
Cloudflare bot management solution identifies and mitigates automated traffic to protect websites from bad bots.Envoy (Reverse proxies)
Envoy is an open-source edge and service proxy, designed for cloud-native applications.Amazon CloudFront (CDN)
Amazon CloudFront is a fast content delivery network (CDN) service that securely delivers data, videos, applications, and APIs to customers globally with low latency, high transfer speeds.Varnish (Caching)
Varnish is a reverse caching proxy.Amazon S3 (CDN)
Amazon S3 or Amazon Simple Storage Service is a service offered by Amazon Web Services (AWS) that provides object storage through a web service interface.Fastly (CDN)
Fastly is a cloud computing services provider. Fastly's cloud platform provides a content delivery network, Internet security services, load balancing, and video & streaming services.reCAPTCHA (Security)
reCAPTCHA is a free service from Google that helps protect websites from spam and abuse.Tally (Surveys)
Tally is the simplest way to create free forms & surveys. Create any type of form in seconds, without knowing how to code, and for free.jQuery:3.5.1 (JavaScript libraries)
jQuery is a JavaScript library which is a free, open-source software designed to simplify HTML DOM tree traversal and manipulation, as well as event handling, CSS animation, and Ajax.jsDelivr (CDN)
JSDelivr is a free public CDN for open-source projects. It can serve web files directly from the npm registry and GitHub repositories without any configuration.cdnjs (CDN)
cdnjs is a free distributed JS library delivery service.Thinkific (LMS)
Thinkific is a software platform that enables entrepreneurs to create, market, sell, and deliver their own online courses.Ruby (Programming languages)
Ruby is an open-source object-oriented programming language.Wistia (Video players)
Wistia is designed exclusively to serve companies using video on their websites for marketing, support, and sales.Google Tag Manager (Tag managers)
Google Tag Manager is a tag management system (TMS) that allows you to quickly and easily update measurement codes and related code fragments collectively known as tags on your website or mobile app.jQuery Migrate (JavaScript libraries)
Query Migrate is a javascript library that allows you to preserve the compatibility of your jQuery code developed for versions of jQuery older than 1.9.Google Analytics (Analytics)
Google Analytics is a free web analytics service that tracks and reports website traffic.Ruby on Rails (Web frameworks)
Ruby on Rails is a server-side web application framework written in Ruby under the MIT License.Related reports
Threat Detection Systems
| Detection System | Indicator | Verdict | Alert |
|---|---|---|---|
| DigiCert UltraDNS | transcend-cdn.com | malicious | Sinkholed |
JavaScript (107)
| HASH | FROM | Size | First Seen | Last Seen | |
|---|---|---|---|---|---|
| 17fa1911d067717721a161739fdd4102 | DocumentWrite | 407 B | 2026-03-19 | 2026-03-19 | |
Introduced by DocumentWrite First Seen 2026-03-19 Last Seen 2026-03-19 Times Seen 1 Size 407 B (407 bytes) MD5 17fa1911d067717721a161739fdd4102 SHA1 fbc9411c4e85b5e3d21e91c694491d3388f7666e Loading... | |||||
| 7ae00b038f81a4f75ee9ac434cbd5bd3 | DocumentWrite | 166 B | 2026-03-19 | 2026-03-19 | |
Introduced by DocumentWrite First Seen 2026-03-19 Last Seen 2026-03-19 Times Seen 1 Size 166 B (166 bytes) MD5 7ae00b038f81a4f75ee9ac434cbd5bd3 SHA1 d0fe2b48441a0cd3c65ebaed6522d954ed92a6cb Loading... | |||||
| 64ea03bed51da5368bd3fa375e610a32 | DocumentWrite | 24 B | 2026-03-19 | 2026-03-19 | |
Introduced by DocumentWrite First Seen 2026-03-19 Last Seen 2026-03-19 Times Seen 1 Size 24 B (24 bytes) MD5 64ea03bed51da5368bd3fa375e610a32 SHA1 661b5f4e2216ffebcddff222861ad30e66213b11 Loading... | |||||
| 17dce152738413ea825ed881c4d98447 | DocumentWrite | 16 B | 2023-03-10 | 2026-03-19 | |
Introduced by DocumentWrite First Seen 2023-03-10 Last Seen 2026-03-19 Times Seen 592 Size 16 B (16 bytes) MD5 17dce152738413ea825ed881c4d98447 SHA1 f7abe96a4802bdf7a8616951ae94a02bf35c48be Loading... | |||||
| 793d6602f044affad0290fdc4f61ce36 | DocumentWrite | 3 B | 2023-03-10 | 2026-03-19 | |
Introduced by DocumentWrite First Seen 2023-03-10 Last Seen 2026-03-19 Times Seen 50 Size 3 B (3 bytes) MD5 793d6602f044affad0290fdc4f61ce36 SHA1 9c0d01090538ab14d9146e980288ad3c5ca96b65 Loading... | |||||
| 962c845c30b865fc9dd7e4acfe676c5f | DocumentWrite | 11 B | 2025-04-08 | 2026-03-19 | |
Introduced by DocumentWrite First Seen 2025-04-08 Last Seen 2026-03-19 Times Seen 6 Size 11 B (11 bytes) MD5 962c845c30b865fc9dd7e4acfe676c5f SHA1 e9a1010cf36f28b2598d5fb7cd92d0b4f198b869 Loading... | |||||
| 869c39911f60988f8c5d6187c54efca8 | DocumentWrite | 8 B | 2026-03-19 | 2026-03-19 | |
Introduced by DocumentWrite First Seen 2026-03-19 Last Seen 2026-03-19 Times Seen 1 Size 8 B (8 bytes) MD5 869c39911f60988f8c5d6187c54efca8 SHA1 9069bfc2c1a7394d501c21ed79369ae7c8342d56 Loading... | |||||
| bb1a5f67ef69ccb644ac5b6e72933698 | DocumentWrite | 28 B | 2026-03-19 | 2026-03-19 | |
Introduced by DocumentWrite First Seen 2026-03-19 Last Seen 2026-03-19 Times Seen 1 Size 28 B (28 bytes) MD5 bb1a5f67ef69ccb644ac5b6e72933698 SHA1 159c9a4966d279118108c971180a15c0df53adb7 Loading... | |||||
| aa5cdd11628f5f418080f9ea492c0923 | DocumentWrite | 951 B | 2026-03-19 | 2026-03-19 | |
Introduced by DocumentWrite First Seen 2026-03-19 Last Seen 2026-03-19 Times Seen 1 Size 951 B (951 bytes) MD5 aa5cdd11628f5f418080f9ea492c0923 SHA1 3f70b978f732ffa5a10394219ae4afd923d436e6 Loading... | |||||
| 429882d985d2a80abb68d8734b465a6e | DocumentWrite | 22 B | 2023-03-10 | 2026-03-19 | |
Introduced by DocumentWrite First Seen 2023-03-10 Last Seen 2026-03-19 Times Seen 595 Size 22 B (22 bytes) MD5 429882d985d2a80abb68d8734b465a6e SHA1 696dd433604aaa0d6d7b113fd12ba7ccb9426a72 Loading... | |||||
| 78463a384a5aa4fad5fa73e2f506ecfc | DocumentWrite | 7 B | 2023-05-11 | 2026-03-19 | |
Introduced by DocumentWrite First Seen 2023-05-11 Last Seen 2026-03-19 Times Seen 214 Size 7 B (7 bytes) MD5 78463a384a5aa4fad5fa73e2f506ecfc SHA1 649df08a448ee3fa90f3746baaf6b0907df42c91 Loading... | |||||
| 60fdee5934e732f26d27a03583a4958e | DocumentWrite | 129 B | 2025-09-11 | 2026-03-19 | |
Introduced by DocumentWrite First Seen 2025-09-11 Last Seen 2026-03-19 Times Seen 41 Size 129 B (129 bytes) MD5 60fdee5934e732f26d27a03583a4958e SHA1 54b87997c43c4cc100f6346e981e63bed88f0257 Loading... | |||||
| f4f70727dc34561dfde1a3c529b6205c | DocumentWrite | 8 B | 2025-05-10 | 2026-03-19 | |
Introduced by DocumentWrite First Seen 2025-05-10 Last Seen 2026-03-19 Times Seen 75 Size 8 B (8 bytes) MD5 f4f70727dc34561dfde1a3c529b6205c SHA1 c7f73bb54d928922c3838bb789ee9fb8a5b1eb37 Loading... | |||||
| 834a692d3d8737976dd1ccccb3ad86fc | DocumentWrite | 15 B | 2025-05-10 | 2026-03-19 | |
Introduced by DocumentWrite First Seen 2025-05-10 Last Seen 2026-03-19 Times Seen 180 Size 15 B (15 bytes) MD5 834a692d3d8737976dd1ccccb3ad86fc SHA1 06e12d2572709cdd7d54c25eeeb1891f521c023e Loading... | |||||
| 8d502e5b9158a04919196d03d5891c70 | DocumentWrite | 82 B | 2025-04-08 | 2026-03-19 | |
Introduced by DocumentWrite First Seen 2025-04-08 Last Seen 2026-03-19 Times Seen 23 Size 82 B (82 bytes) MD5 8d502e5b9158a04919196d03d5891c70 SHA1 ee645372b53065386bb5a4b1b55a2922a4d9b1d7 Loading... | |||||
| 8eb27cf02cd3f66d06fc8d516cb23870 | DocumentWrite | 18 B | 2025-05-10 | 2026-03-19 | |
Introduced by DocumentWrite First Seen 2025-05-10 Last Seen 2026-03-19 Times Seen 5 Size 18 B (18 bytes) MD5 8eb27cf02cd3f66d06fc8d516cb23870 SHA1 36208f5e9f4384e309a85ea1550b4e476aeccd72 Loading... | |||||
| 66ab277f742d020448a909dad8f9dd16 | DocumentWrite | 1.6 kB | 2026-03-19 | 2026-03-19 | |
Introduced by DocumentWrite First Seen 2026-03-19 Last Seen 2026-03-19 Times Seen 1 Size 1.6 kB (1621 bytes) MD5 66ab277f742d020448a909dad8f9dd16 SHA1 349f8804d11b581f1ef11f3bbc647077bfcfd4a4 Loading... | |||||
| a76bfff49f7dfbb836bcea4b8c70349d | DocumentWrite | 10 B | 2025-04-08 | 2026-03-19 | |
Introduced by DocumentWrite First Seen 2025-04-08 Last Seen 2026-03-19 Times Seen 6 Size 10 B (10 bytes) MD5 a76bfff49f7dfbb836bcea4b8c70349d SHA1 3d9fa6353df3e2f04d50c0e3938b48dbb5deb4c2 Loading... | |||||
| 651863eaa7e23b157a4f479b0c4df0ad | DocumentWrite | 124 B | 2026-03-19 | 2026-03-19 | |
Introduced by DocumentWrite First Seen 2026-03-19 Last Seen 2026-03-19 Times Seen 1 Size 124 B (124 bytes) MD5 651863eaa7e23b157a4f479b0c4df0ad SHA1 d2303361ef80acbb390a0307303958d43c6e7270 Loading... | |||||
| e94407d7578ad333606fc92e28817240 | DocumentWrite | 23 B | 2025-11-05 | 2026-03-19 | |
Introduced by DocumentWrite First Seen 2025-11-05 Last Seen 2026-03-19 Times Seen 5 Size 23 B (23 bytes) MD5 e94407d7578ad333606fc92e28817240 SHA1 0cb4feef615bf54b1c5995ab29f9d8f6c68f236b Loading... | |||||
| b49e8145b380febc485f6dddc2834716 | DocumentWrite | 10 B | 2025-04-08 | 2026-03-19 | |
Introduced by DocumentWrite First Seen 2025-04-08 Last Seen 2026-03-19 Times Seen 6 Size 10 B (10 bytes) MD5 b49e8145b380febc485f6dddc2834716 SHA1 9c3bd5b80572f1df7069459c027f974c290cd54c Loading... | |||||
| 373d4c21db9f634cedfb33ed81249b3d | DocumentWrite | 1.5 kB | 2026-03-19 | 2026-03-19 | |
Introduced by DocumentWrite First Seen 2026-03-19 Last Seen 2026-03-19 Times Seen 1 Size 1.5 kB (1488 bytes) MD5 373d4c21db9f634cedfb33ed81249b3d SHA1 e9cd3397775dec3838c296a87be9289f3a90aa71 Loading... | |||||
| 0829ea6734059d66e6bf87096b215dc1 | DocumentWrite | 10 B | 2025-05-10 | 2026-03-19 | |
Introduced by DocumentWrite First Seen 2025-05-10 Last Seen 2026-03-19 Times Seen 6 Size 10 B (10 bytes) MD5 0829ea6734059d66e6bf87096b215dc1 SHA1 bb08d10b00a6114f53ac03b662cd5c0fa2fadf2c Loading... | |||||
| 00cd7be4cb21c59179316d7844a8cfc4 | DocumentWrite | 4 B | 2025-05-10 | 2026-03-19 | |
Introduced by DocumentWrite First Seen 2025-05-10 Last Seen 2026-03-19 Times Seen 6 Size 4 B (4 bytes) MD5 00cd7be4cb21c59179316d7844a8cfc4 SHA1 0f0973483d912464153b3be374a94b58e6cd0ef6 Loading... | |||||
| 8c9d0eb96172b4a20938934c54f1df79 | DocumentWrite | 81 B | 2023-03-10 | 2026-03-19 | |
Introduced by DocumentWrite First Seen 2023-03-10 Last Seen 2026-03-19 Times Seen 277 Size 81 B (81 bytes) MD5 8c9d0eb96172b4a20938934c54f1df79 SHA1 716bfd59ca787df5e3454fe227ee1bd6bbc8bd92 Loading... | |||||
| be9469719aa6efa2fc3bd5768bc406d7 | DocumentWrite | 9 B | 2025-11-05 | 2026-03-19 | |
Introduced by DocumentWrite First Seen 2025-11-05 Last Seen 2026-03-19 Times Seen 4 Size 9 B (9 bytes) MD5 be9469719aa6efa2fc3bd5768bc406d7 SHA1 1bf3994417bef0651abb2f6484952b55978e96ca Loading... | |||||
| b6d34b10f9eae474e5843a027603c4a3 | DocumentWrite | 10 B | 2025-05-10 | 2026-03-19 | |
Introduced by DocumentWrite First Seen 2025-05-10 Last Seen 2026-03-19 Times Seen 181 Size 10 B (10 bytes) MD5 b6d34b10f9eae474e5843a027603c4a3 SHA1 a4e482d2381196fa1f422141ac5203b6da1105f6 Loading... | |||||
| 9371b080baa90d18b87aa6ee590a41c8 | DocumentWrite | 15 B | 2025-05-10 | 2026-03-19 | |
Introduced by DocumentWrite First Seen 2025-05-10 Last Seen 2026-03-19 Times Seen 179 Size 15 B (15 bytes) MD5 9371b080baa90d18b87aa6ee590a41c8 SHA1 3e9db497f36a8bed957e26148632ce43e06432bc Loading... | |||||
| e987ac7b014ee214f5e5931c77122d44 | DocumentWrite | 17 B | 2023-03-10 | 2026-03-19 | |
Introduced by DocumentWrite First Seen 2023-03-10 Last Seen 2026-03-19 Times Seen 408 Size 17 B (17 bytes) MD5 e987ac7b014ee214f5e5931c77122d44 SHA1 ad730ebaafeca63dc8d7144a4cade5b8be1935c1 Loading... | |||||
| 61900fd87bbc44bbf581d5b461a8b8f3 | DocumentWrite | 26 B | 2023-03-10 | 2026-03-19 | |
Introduced by DocumentWrite First Seen 2023-03-10 Last Seen 2026-03-19 Times Seen 424 Size 26 B (26 bytes) MD5 61900fd87bbc44bbf581d5b461a8b8f3 SHA1 28a7cacbf89a80c4e7bb1ec32811b50d9620e052 Loading... | |||||
| db40d30980c0761f8c10722b7dcc5a85 | DocumentWrite | 236 B | 2026-03-19 | 2026-03-19 | |
Introduced by DocumentWrite First Seen 2026-03-19 Last Seen 2026-03-19 Times Seen 1 Size 236 B (236 bytes) MD5 db40d30980c0761f8c10722b7dcc5a85 SHA1 2144006504e71313c90f97d5eb05a2145c340750 Loading... | |||||
| 545e7b58e39d0150ada23844910522c8 | DocumentWrite | 13 B | 2025-05-29 | 2026-03-19 | |
Introduced by DocumentWrite First Seen 2025-05-29 Last Seen 2026-03-19 Times Seen 3 Size 13 B (13 bytes) MD5 545e7b58e39d0150ada23844910522c8 SHA1 846e5644627bcd75c7168cd222d0d757d291d4b7 Loading... | |||||
| bffb711ec36f280459d11dce315da72f | DocumentWrite | 5 B | 2026-03-19 | 2026-03-19 | |
Introduced by DocumentWrite First Seen 2026-03-19 Last Seen 2026-03-19 Times Seen 1 Size 5 B (5 bytes) MD5 bffb711ec36f280459d11dce315da72f SHA1 c8573ddbdf88900413a10172d1d90e3735ab34ae Loading... | |||||
| 7a2188a62b822a6316bd1340610b7f06 | DocumentWrite | 8 B | 2023-03-10 | 2026-03-19 | |
Introduced by DocumentWrite First Seen 2023-03-10 Last Seen 2026-03-19 Times Seen 474 Size 8 B (8 bytes) MD5 7a2188a62b822a6316bd1340610b7f06 SHA1 0dfe39f729fa5c018386a0ffad9c2a57411bd3e3 Loading... | |||||
HTTP Transactions (107)
| URL | IP | Response | Size |
|---|


