Report Overview
Visitedpublic
2025-08-15 16:29:39
Tags
Submit Tags
URL
cn.shirouto.uk/
Finishing URL
cn.shirouto.uk/
IP / ASN

104.21.16.1
Title
Hot Videos 人気動画--VIDEOS@AV4.us
Detections
urlquery
0
Network Intrusion Detection
2
Threat Detection Systems
3
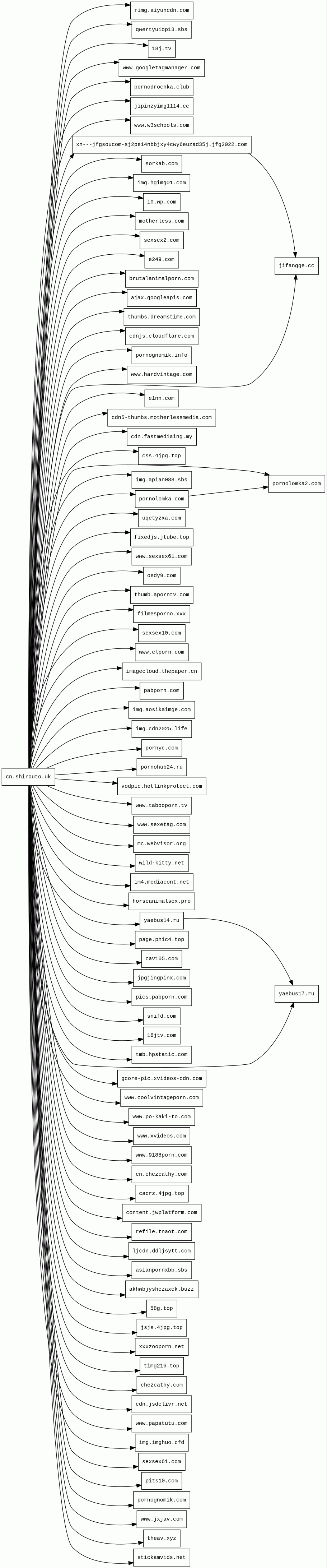
Host Summary
| Host | Rank | Registered | First Seen | Last Seen | Sent | Received | IP | Fingerprints |
|---|---|---|---|---|---|---|---|---|
jsjs.4jpg.top | 3562357 | 2024-03-07 | 2024-03-08 | 2025-08-10 | 418 B | 763 B | ![]() 188.114.97.1 | |
cacrz.4jpg.top | 4780815 | 2024-03-07 | 2024-04-16 | 2025-08-10 | 866 B | 19 kB | ![]() 188.114.97.1 | |
www.jxjav.com | 5580760 | 2024-04-09 | 2024-04-16 | 2025-07-31 | 433 B | 637 B | ![]() 104.21.43.127 | |
sorkab.com | 60433 | 2018-06-30 | 2021-02-01 | 2025-08-10 | 887 B | 41 kB | ![]() 172.67.140.114 | ![]() |
akhwbjyshezaxck.buzz | 645482 | 2024-05-16 | 2024-10-19 | 2025-08-08 | 440 B | 0 B | ![]() 0.0.0.0 | |
sexsex61.com | 155642 | 2023-04-17 | 2025-03-24 | 2025-08-13 | 432 B | 4.5 kB | ![]() 202.95.16.91 | |
im4.mediacont.net | 2140888 | 2024-01-13 | 2024-01-23 | 2025-08-14 | 939 B | 18 kB | ![]() 104.160.9.33 | |
horseanimalsex.pro | 1458644 | 2021-05-07 | 2021-05-07 | 2024-04-04 | 897 B | 14 kB | ![]() 104.21.48.1 | |
motherless.com | 1728 | 2005-11-19 | 2012-05-21 | 2025-08-13 | 434 B | 1.5 kB | ![]() 185.107.81.234 | |
www.papatutu.com | 2687023 | 2019-05-08 | 2025-08-15 | 2025-08-15 | 436 B | 0 B | ![]() 0.0.0.0 | |
www.hardvintage.com | 6531870 | 2018-09-30 | 2019-05-24 | 2025-07-31 | 439 B | 172 B | ![]() 46.229.174.195 | |
rimg.aiyuncdn.com | 3088331 | 2025-02-03 | 2025-02-03 | 2025-08-12 | 3.7 kB | 0 B | ![]() 0.0.0.0 | |
fixedjs.jtube.top | 3735676 | 2024-03-07 | 2024-06-18 | 2025-08-10 | 436 B | 9.5 kB | ![]() 104.21.112.1 | |
pornognomik.info | 2810883 | 2020-01-27 | 2020-01-28 | 2025-06-03 | 474 B | 8.7 kB | ![]() 31.10.5.4 | |
uqetyzxa.com | 169320 | 2024-09-17 | 2024-09-18 | 2025-08-08 | 444 B | 7.5 kB | ![]() 64.112.76.64 | |
i0.wp.com | 841 | 1997-03-28 | 2013-09-17 | 2025-08-13 | 2.9 kB | 59 kB | ![]() 192.0.77.2 | |
page.phic4.top | 4536559 | 2024-03-07 | 2024-03-28 | 2025-08-10 | 820 B | 1.4 kB | ![]() 172.67.190.9 | |
oedy9.com | 150266 | 2023-10-27 | 2023-10-27 | 2025-08-13 | 429 B | 163 B | ![]() 45.92.29.80 | |
pornognomik.com 1 alert(s) on this Host | unknown | unknown | 2025-06-03 | 2025-06-03 | 435 B | 0 B | ![]() 0.0.0.0 | |
pornyc.com | 67935 | 2020-05-13 | 2017-01-20 | 2025-08-11 | 870 B | 15 kB | ![]() 172.67.128.150 | |
xn---jfgsoucom-sj2pe14nbbjxy4cwy6euzad35j.jfg2022.com | unknown | 2022-01-04 | 2025-08-15 | 2025-08-15 | 473 B | 645 B | ![]() 172.67.164.171 | |
pits10.com | 363649 | 2025-01-06 | 2025-05-21 | 2025-08-08 | 467 B | 61 kB | ![]() 154.214.5.46 | |
img.imghuo.cfd | 3764022 | 2024-07-16 | 2024-07-28 | 2025-08-10 | 6.3 kB | 0 B | ![]() 0.0.0.0 | |
e1nn.com | 158415 | 2019-02-16 | 2019-02-17 | 2025-08-14 | 432 B | 13 kB | ![]() 172.67.135.49 | |
pornohub24.ru | 222572 | 2015-12-18 | 2016-02-13 | 2025-08-11 | 1.9 kB | 58 kB | ![]() 193.163.7.2 | |
wild-kitty.net | 241079 | 2016-11-16 | 2017-10-05 | 2025-08-10 | 839 B | 59 kB | ![]() 188.114.96.1 | |
mc.webvisor.org | 99131 | 2009-08-25 | 2017-08-16 | 2025-08-09 | 3.3 kB | 4.8 kB | ![]() 87.250.251.119 | |
pabporn.com | 153198 | 2018-09-13 | 2018-10-24 | 2025-08-11 | 431 B | 1.5 kB | ![]() 185.213.91.160 | |
img.cdn2025.life | 2977506 | 2025-01-21 | 2025-04-22 | 2025-08-14 | 1.9 kB | 144 kB | ![]() 107.167.21.106 | |
pics.pabporn.com | 4552472 | 2018-09-13 | 2021-09-10 | 2025-08-11 | 452 B | 9.5 kB | ![]() 104.21.30.242 | |
www.googletagmanager.com | 283 | 2011-11-11 | 2012-10-04 | 2025-08-13 | 434 B | 275 kB | ![]() 142.250.74.136 | |
jpgjingpinx.com | 166501 | 2024-06-22 | 2024-07-25 | 2025-08-08 | 964 B | 1.2 kB | ![]() 172.67.139.175 | |
www.9188porn.com | 3479355 | 2024-06-18 | 2025-02-07 | 2025-08-10 | 1.3 kB | 2.2 kB | ![]() 104.21.96.1 | |
thumb.aporntv.com | 3254568 | 2014-10-07 | 2018-03-19 | 2025-08-11 | 1.6 kB | 6.9 kB | ![]() 172.67.70.148 | |
qwertyuiop13.sbs | 247773 | 2025-03-27 | 2025-05-21 | 2025-08-02 | 442 B | 13 kB | ![]() 188.114.96.1 | |
sexsex10.com | 688235 | 2023-04-17 | 2025-07-08 | 2025-08-13 | 432 B | 4.5 kB | ![]() 202.95.16.91 | |
ajax.googleapis.com | 3691 | 2005-01-25 | 2012-05-22 | 2025-08-13 | 888 B | 176 kB | ![]() 142.250.74.74 | |
css.4jpg.top | 1675736 | 2024-03-07 | 2024-03-18 | 2025-08-10 | 430 B | 5.0 kB | ![]() 188.114.97.1 | |
58g.top | 198270 | 2024-10-23 | 2021-02-21 | 2025-08-14 | 427 B | 625 B | ![]() 172.67.211.23 | |
thumbs.dreamstime.com | 190133 | 2000-06-11 | 2012-05-30 | 2025-08-10 | 546 B | 19 kB | ![]() 151.101.1.91 | |
www.xvideos.com | 1943 | 1997-12-30 | 2012-05-21 | 2025-08-14 | 435 B | 15 kB | ![]() 185.88.181.6 | |
en.chezcathy.com | 899677 | 2007-03-03 | 2024-05-28 | 2025-08-10 | 436 B | 2.4 kB | ![]() 138.199.37.227 | |
www.coolvintageporn.com | unknown | 2020-02-25 | 2025-05-22 | 2025-08-09 | 443 B | 172 B | ![]() 46.229.163.229 | |
ljcdn.ddljsytt.com | 3271371 | 2024-10-22 | 2024-10-22 | 2025-08-08 | 900 B | 0 B | ![]() 0.0.0.0 | |
e249.com | 240427 | 2022-08-11 | 2015-01-02 | 2025-08-06 | 432 B | 80 kB | ![]() 104.21.22.205 | |
pornolomka.com | 243943 | 2016-03-19 | 2016-04-02 | 2025-08-10 | 434 B | 249 B | ![]() 91.194.110.16 | |
jifangge.cc | 747974 | 2024-12-11 | 2024-12-20 | 2025-08-08 | 432 B | 727 B | ![]() 172.67.150.170 | |
cn.shirouto.uk | unknown | 2024-05-27 | 2025-08-15 | 2025-08-15 | 483 B | 123 kB | ![]() 104.21.64.1 | |
img.hgimg01.com 2 alert(s) on this Host | 4531622 | 2023-05-01 | 2023-05-17 | 2025-08-06 | 964 B | 3.7 kB | ![]() 199.59.243.228 | |
sexsex2.com | 229935 | 2023-04-17 | 2025-03-07 | 2025-08-11 | 431 B | 4.5 kB | ![]() 118.107.32.199 | |
www.po-kaki-to.com | 33483 | 2011-09-18 | 2012-07-18 | 2025-08-11 | 468 B | 37 kB | ![]() 172.67.144.235 | |
chezcathy.com | 55670 | 2007-03-03 | 2012-05-29 | 2025-08-10 | 444 B | 9.3 kB | ![]() 185.59.220.199 | |
pornolomka2.com | 230553 | 2022-09-21 | 2022-09-21 | 2025-08-13 | 911 B | 75 kB | ![]() 91.194.110.16 | |
www.tabooporn.tv | 297352 | unknown | 2019-04-11 | 2025-08-02 | 914 B | 33 kB | ![]() 167.114.1.130 | |
imagecloud.thepaper.cn | 4535122 | 2013-08-20 | 2020-02-27 | 2025-06-27 | 572 B | 144 B | ![]() 128.1.34.166 | |
filmesporno.xxx | 10355 | unknown | 2019-03-31 | 2025-08-10 | 1.4 kB | 534 B | ![]() 192.124.249.88 | |
img.apian088.sbs | 4180399 | 2025-07-15 | 2025-07-19 | 2025-08-13 | 1.8 kB | 62 kB | ![]() 172.96.160.18 | |
www.clporn.com | 764883 | 2019-10-16 | 2015-04-11 | 2025-08-08 | 879 B | 14 kB | ![]() 104.21.25.21 | |
pornodrochka.club | 202390 | 2021-09-21 | 2021-09-21 | 2025-08-13 | 915 B | 110 kB | ![]() 91.194.110.9 | |
yaebus17.ru | 73865 | 2025-05-15 | 2025-06-03 | 2025-08-09 | 889 B | 9.4 kB | ![]() 5.129.208.148 | |
timg216.top | 157563 | 2025-04-04 | 2025-05-11 | 2025-08-13 | 480 B | 64 kB | ![]() 172.66.155.86 | |
gcore-pic.xvideos-cdn.com | 91016 | 2017-08-25 | 2023-11-29 | 2025-08-08 | 534 B | 12 kB | ![]() 185.244.209.62 | |
www.sexetag.com | 133399 | 2008-11-19 | 2012-12-13 | 2025-08-04 | 450 B | 177 kB | ![]() 172.67.74.107 | |
stickamvids.net | 222913 | 2011-03-02 | 2014-10-12 | 2025-08-11 | 889 B | 7.2 kB | ![]() 80.92.205.167 | |
img.aosikaimge.com | 3184584 | 2022-11-29 | 2022-12-08 | 2025-08-13 | 450 B | 6.3 kB | ![]() 64.112.76.23 | |
content.jwplatform.com | 42202 | 2010-04-13 | 2017-09-15 | 2025-08-14 | 442 B | 344 B | ![]() 3.167.2.118 | |
jipinzyimg1114.cc | 681878 | 2024-11-14 | 2024-11-21 | 2025-08-06 | 1.8 kB | 0 B | ![]() 0.0.0.0 | |
yaebus14.ru | 437254 | 2024-05-27 | 2025-06-19 | 2025-08-11 | 431 B | 1.2 kB | ![]() 104.21.58.14 | |
sbzytpimg2.com | 579298 | 2024-04-24 | 2024-11-28 | 2025-07-30 | 486 B | 142 kB | ![]() 173.249.235.21 | |
www.sexsex61.com | 3526336 | 2023-04-17 | 2025-03-12 | 2025-08-10 | 436 B | 0 B | ![]() 0.0.0.0 | |
cdn.fastmediaing.my | 4577577 | unknown | 2025-07-21 | 2025-08-13 | 422 B | 53 kB | ![]() 172.67.195.101 | |
sbzytpimg1.com | 160397 | 2024-04-24 | 2024-07-25 | 2025-08-13 | 4.9 kB | 855 kB | ![]() 173.249.235.21 | |
tmb.hpstatic.com | 7246518 | 2023-07-06 | 2023-08-06 | 2025-04-02 | 906 B | 530 B | ![]() 75.2.37.224 | |
cdn.jsdelivr.net | 1678 | 2012-05-16 | 2012-09-30 | 2025-08-13 | 437 B | 223 kB | ![]() 151.101.193.229 | |
cdn5-thumbs.motherlessmedia.com | 905009 | 2008-10-11 | 2018-12-23 | 2025-08-10 | 916 B | 60 kB | ![]() 185.107.92.224 | |
lsbzytp.com | 243364 | 2023-04-09 | 2023-05-07 | 2025-08-13 | 966 B | 81 kB | ![]() 173.249.235.21 | |
refile.tnaot.com | unknown | 2017-11-24 | 2025-08-09 | 2025-08-09 | 586 B | 14 kB | ![]() 172.67.72.181 | |
www.w3schools.com | 2135 | 2000-03-21 | 2014-02-05 | 2025-08-09 | 433 B | 24 kB | ![]() 95.101.11.186 | |
brutalanimalporn.com | 1584368 | unknown | No data | No data | 895 B | 19 kB | ![]() 104.21.96.1 | |
cav105.com | 188408 | 2022-07-28 | 2015-04-19 | 2025-08-08 | 898 B | 68 kB | ![]() 45.145.72.132 | |
snifd.com 1 alert(s) on this Host | unknown | unknown | 2025-08-15 | 2025-08-15 | 429 B | 0 B | ![]() 0.0.0.0 | |
xxxzooporn.net | 197474 | 2022-04-22 | 2022-04-22 | 2025-08-11 | 434 B | 1.7 kB | ![]() 104.21.31.176 | |
vodpic.hotlinkprotect.com | unknown | 2023-04-06 | 2023-11-22 | 2025-08-02 | 918 B | 1.7 kB | ![]() 104.21.48.1 | |
theav.xyz | 192954 | 2018-07-20 | 2018-08-26 | 2025-08-11 | 429 B | 604 B | ![]() 172.67.203.33 | |
18j.tv | 25816 | unknown | 2020-06-09 | 2025-08-08 | 426 B | 750 B | ![]() 104.21.25.85 | |
cdnjs.cloudflare.com | 1222 | 2009-02-17 | 2012-05-23 | 2025-08-13 | 447 B | 12 kB | ![]() 104.17.25.14 | |
18jtv.com | 591176 | 2022-10-18 | 2025-06-02 | 2025-07-05 | 429 B | 594 B | ![]() 104.21.96.1 | |
asianpornxbb.sbs | 195805 | 2025-02-13 | 2025-03-18 | 2025-08-13 | 1.5 kB | 497 kB | ![]() 188.114.97.1 |
Cloudflare (CDN)
Cloudflare is a web-infrastructure and website-security company, providing content-delivery-network services, DDoS mitigation, Internet security, and distributed domain-name-server services.LiteSpeed Cache (Caching, WordPress plugins)
LiteSpeed Cache is an all-in-one site acceleration plugin for WordPress.LiteSpeed (Web servers)
LiteSpeed is a high-scalability web server.Litespeed Cache (Caching, WordPress plugins)
LiteSpeed Cache is an all-in-one site acceleration plugin for WordPress.Nginx (Web servers, Reverse proxies)
Nginx is a web server that can also be used as a reverse proxy, load balancer, mail proxy and HTTP cache.OpenResty (Web servers)
OpenResty is a web platform based on nginx which can run Lua scripts using its LuaJIT engine.Nginx:1.24.0 (Web servers, Reverse proxies)
Nginx is a web server that can also be used as a reverse proxy, load balancer, mail proxy and HTTP cache.Varnish (Caching)
Varnish is a reverse caching proxy.Bunny (CDN)
Express (Web frameworks, Web servers)
Express is a web application framework for Node.js, released as free and open-source software under the MIT License. It is designed for building web applications and APIs.Node.js (Programming languages)
Node.js is an open-source, cross-platform, JavaScript runtime environment that executes JavaScript code outside a web browser.Nginx:1.10.3 (Web servers, Reverse proxies)
Nginx is a web server that can also be used as a reverse proxy, load balancer, mail proxy and HTTP cache.Sucuri (CDN, Security)
Sucuri is a cybersecurity company that provides website security solutions and services.Nginx:1.18.0 (Web servers, Reverse proxies)
Nginx is a web server that can also be used as a reverse proxy, load balancer, mail proxy and HTTP cache.Ubuntu (Operating systems)
Ubuntu is a free and open-source operating system on Linux for the enterprise server, desktop, cloud, and IoT.Nginx:1.20.2 (Web servers, Reverse proxies)
Nginx is a web server that can also be used as a reverse proxy, load balancer, mail proxy and HTTP cache.Amazon CloudFront (CDN)
Amazon CloudFront is a fast content delivery network (CDN) service that securely delivers data, videos, applications, and APIs to customers globally with low latency, high transfer speeds.Amazon Web Services (PaaS)
Amazon Web Services (AWS) is a comprehensive cloud services platform offering compute power, database storage, content delivery and other functionality.OpenResty:1.21.4.1 (Web servers)
OpenResty is a web platform based on nginx which can run Lua scripts using its LuaJIT engine.Alibaba Cloud Object Storage Service (IaaS)
Alibaba Cloud Object Storage Service (OSS) is a cloud-based object storage service provided by Alibaba Cloud, which allows users to store and access large amounts of data in the cloud.Related reports
Network Intrusion Detection Systems
Suricata /w Emerging Threats Pro
| Timestamp | Severity | Source IP | Destination IP | Alert |
|---|---|---|---|---|
| low | ![]() 110.74.196.134 | ![]() 172.18.0.23 | ET INFO Observed ZeroSSL SSL/TLS Certificate | |
| low | ![]() 110.74.196.134 | ![]() 172.18.0.23 | ET INFO Observed ZeroSSL SSL/TLS Certificate |
Threat Detection Systems
| Detection System | Indicator | Verdict | Alert |
|---|---|---|---|
| Quad9 DNS | snifd.com | malicious | Sinkholed |
| Quad9 DNS | img.hgimg01.com | malicious | Sinkholed |
| Quad9 DNS | pornognomik.com | malicious | Sinkholed |
JavaScript (234)
| HASH | FROM | Size | First Seen | Last Seen | |
|---|---|---|---|---|---|
| 8da66cae5fc09ad0ad54710cd4960dbd | DocumentWrite | 88 B | 2023-03-07 | 2026-03-29 | |
Introduced by DocumentWrite First Seen 2023-03-07 Last Seen 2026-03-29 Times Seen 2420 Size 88 B (88 bytes) MD5 8da66cae5fc09ad0ad54710cd4960dbd SHA1 01ef404d9c252491d6f0cd6900cce145d4b76db1 Loading... | |||||
| 33e50c65bc34e7205dd72147375dd7ee | DocumentWrite | 228 B | 2024-11-18 | 2025-11-13 | |
Introduced by DocumentWrite First Seen 2024-11-18 Last Seen 2025-11-13 Times Seen 682 Size 228 B (228 bytes) MD5 33e50c65bc34e7205dd72147375dd7ee SHA1 45d7704eefa9421415ddfe589dba26be6f3e0a1e Loading... | |||||
| 4b4b5c916fca1f879ae406eafa073906 | DocumentWrite | 30 B | 2024-04-16 | 2025-09-07 | |
Introduced by DocumentWrite First Seen 2024-04-16 Last Seen 2025-09-07 Times Seen 1685 Size 30 B (30 bytes) MD5 4b4b5c916fca1f879ae406eafa073906 SHA1 b188d4ad342b5264c33cf9c6f655aa95118fb6d0 Loading... | |||||
| 2badd01f80cd03eb7ffce90487ab3f71 | DocumentWrite | 43 B | 2023-03-07 | 2026-03-29 | |
Introduced by DocumentWrite First Seen 2023-03-07 Last Seen 2026-03-29 Times Seen 2350 Size 43 B (43 bytes) MD5 2badd01f80cd03eb7ffce90487ab3f71 SHA1 1d0af7cc184466c7d86216085ea60242daeb1eb4 Loading... | |||||
| edc24b7d2fc7536422daee6621435edf | DocumentWrite | 55 B | 2024-04-16 | 2026-03-29 | |
Introduced by DocumentWrite First Seen 2024-04-16 Last Seen 2026-03-29 Times Seen 2321 Size 55 B (55 bytes) MD5 edc24b7d2fc7536422daee6621435edf SHA1 71fd4875b509449d820e6a3dd7d83e5f6c31fac8 Loading... | |||||
HTTP Transactions (166)
| URL | IP | Response | Size |
|---|








