Report Overview
Visitedpublic
2026-03-22 00:22:52
Tags
Submit Tags
URL
galabet116o.com
Finishing URL
galabet116o.com/tr/
IP / ASN

104.21.37.160
Title
Galabet Güvenilir Casino&Bahis Sitesi
Detections
urlquery
0
Network Intrusion Detection
0
Threat Detection Systems
40
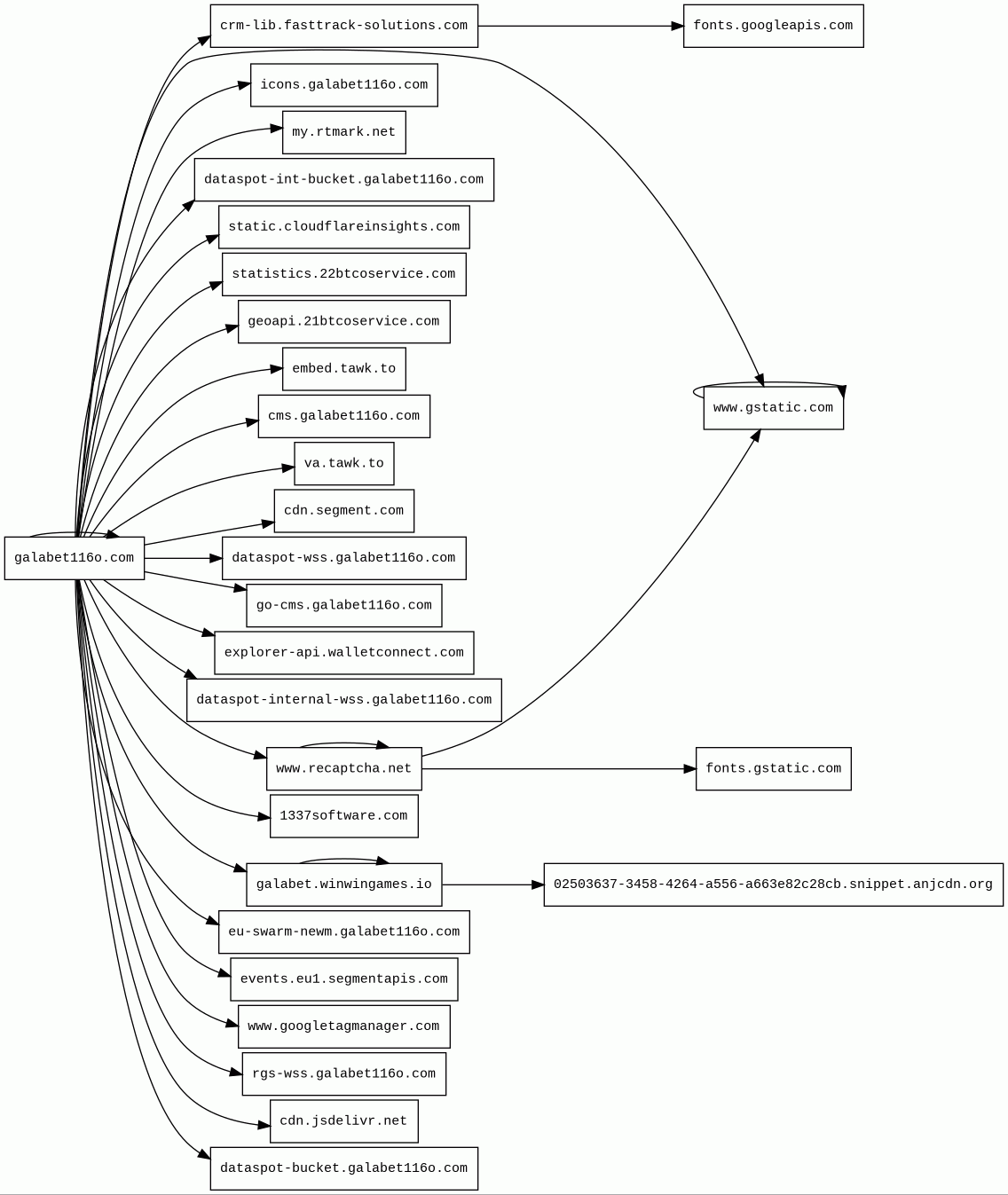
Host Summary
| Host | Rank | Registered | First Seen | Last Seen | Sent | Received | IP | Fingerprints |
|---|---|---|---|---|---|---|---|---|
icons.galabet116o.com 188 alert(s) on this Host | unknown | 2026-03-21 | 2026-03-22 | 2026-03-22 | 30 kB | 4.8 MB | ![]() 104.21.37.160 | |
go-cms.galabet116o.com 40 alert(s) on this Host | unknown | unknown | No data | No data | 5.5 kB | 59 kB | ![]() 172.67.210.115 | |
explorer-api.walletconnect.com | 466611 | 2009-12-19 | 2022-10-10 | 2026-03-19 | 5.1 kB | 461 kB | ![]() 104.20.35.94 | |
galabet.winwingames.io | unknown | 2025-08-15 | 2026-01-16 | 2026-03-21 | 2.3 kB | 58 kB | ![]() 188.114.97.1 | |
1337software.com | unknown | 2026-01-26 | 2026-03-21 | 2026-03-21 | 1.0 kB | 43 kB | ![]() 104.21.18.155 | |
static.cloudflareinsights.com | 4073 | 2019-08-30 | 2019-09-24 | 2026-03-15 | 508 B | 32 kB | ![]() 104.16.79.73 | |
galabet116o.com 632 alert(s) on this Host | unknown | 2026-03-21 | 2026-03-22 | 2026-03-22 | 105 kB | 6.7 MB | ![]() 104.21.37.160 | |
embed.tawk.to | 52083 | unknown | 2014-03-19 | 2026-03-16 | 4.2 kB | 681 kB | ![]() 172.66.161.212 | |
cms.galabet116o.com 20 alert(s) on this Host | unknown | unknown | No data | No data | 3.9 kB | 30 kB | ![]() 104.21.37.160 | |
www.recaptcha.net | 7582 | 2007-01-06 | 2012-07-11 | 2026-03-16 | 1.9 kB | 100 kB | ![]() 142.251.38.99 | |
dataspot-internal-wss.galabet116o.com 4 alert(s) on this Host | unknown | 2026-03-21 | 2026-03-22 | 2026-03-22 | 889 B | 1.4 kB | ![]() 172.67.210.115 | |
eu-swarm-newm.galabet116o.com 4 alert(s) on this Host | unknown | 2026-03-21 | 2026-03-22 | 2026-03-22 | 845 B | 1.5 kB | ![]() 104.21.37.160 | |
events.eu1.segmentapis.com | 186340 | 2018-07-31 | 2021-08-11 | 2026-03-18 | 496 B | 260 B | ![]() 52.51.51.56 | |
www.googletagmanager.com | 283 | 2011-11-11 | 2012-10-04 | 2026-03-15 | 1.8 kB | 1.8 MB | ![]() 192.178.25.8 | |
cdn.jsdelivr.net | 1678 | 2012-05-16 | 2012-09-30 | 2026-03-15 | 900 B | 124 kB | ![]() 104.16.175.226 | |
rgs-wss.galabet116o.com 4 alert(s) on this Host | unknown | 2026-03-21 | 2026-03-22 | 2026-03-22 | 846 B | 1.3 kB | ![]() 104.21.37.160 | |
fonts.googleapis.com | 313 | 2005-01-25 | 2012-05-23 | 2026-03-15 | 931 B | 5.3 kB | ![]() 172.217.20.170 | |
crm-lib.fasttrack-solutions.com | 1905587 | 2016-01-28 | 2019-02-04 | 2026-03-19 | 2.4 kB | 2.9 MB | ![]() 104.26.5.72 | |
dataspot-wss.galabet116o.com 4 alert(s) on this Host | unknown | 2026-03-21 | 2026-03-22 | 2026-03-22 | 893 B | 1.4 kB | ![]() 172.67.210.115 | |
geoapi.21btcoservice.com | unknown | 2026-01-26 | 2026-03-21 | 2026-03-21 | 934 B | 2.3 kB | ![]() 185.162.229.2 | |
dataspot-int-bucket.galabet116o.com 8 alert(s) on this Host | unknown | 2026-03-21 | 2026-03-22 | 2026-03-22 | 1.5 kB | 257 kB | ![]() 104.21.37.160 | |
fonts.gstatic.com | unknown | 2008-02-11 | 2014-04-02 | 2026-03-15 | 1.1 kB | 82 kB | ![]() 142.251.142.227 | |
02503637-3458-4264-a556-a663e82c28cb.snippet.anjcdn.org | unknown | 2025-08-28 | 2026-02-04 | 2026-03-21 | 1.2 kB | 0 B | ![]() 0.0.0.0 | |
statistics.22btcoservice.com | unknown | 2026-01-26 | 2026-03-19 | 2026-03-19 | 18 kB | 76 kB | ![]() 185.162.229.2 | |
cdn.segment.com | 9348 | 1998-07-06 | 2014-04-11 | 2026-03-18 | 955 B | 111 kB | ![]() 3.167.6.134 | |
dataspot-bucket.galabet116o.com 8 alert(s) on this Host | unknown | unknown | No data | No data | 1.4 kB | 103 kB | ![]() 104.21.37.160 | |
my.rtmark.net | 43911 | 2014-10-29 | 2015-02-04 | 2026-03-18 | 1.0 kB | 2.1 kB | ![]() 172.64.146.234 | |
va.tawk.to | 51316 | unknown | 2017-01-30 | 2026-03-16 | 1.6 kB | 5.9 kB | ![]() 172.66.161.212 | |
www.gstatic.com | 146047 | 2008-02-11 | 2012-05-29 | 2026-03-15 | 2.4 kB | 2.7 MB | ![]() 142.251.38.99 |
Cloudflare Bot Management (Security)
Cloudflare bot management solution identifies and mitigates automated traffic to protect websites from bad bots.Cloudflare (CDN)
Cloudflare is a web-infrastructure and website-security company, providing content-delivery-network services, DDoS mitigation, Internet security, and distributed domain-name-server services.Cloudflare Browser Insights (Analytics, RUM)
Cloudflare Browser Insights is a tool that measures the performance of websites from the perspective of users.Google Cloud CDN (CDN)
Cloud CDN uses Google's global edge network to serve content closer to users.Google Cloud (IaaS)
Google Cloud is a suite of cloud computing services.Amazon Web Services (PaaS)
Amazon Web Services (AWS) is a comprehensive cloud services platform offering compute power, database storage, content delivery and other functionality.Amazon CloudFront (CDN)
Amazon CloudFront is a fast content delivery network (CDN) service that securely delivers data, videos, applications, and APIs to customers globally with low latency, high transfer speeds.PHP:7.3.33 (Programming languages)
PHP is a general-purpose scripting language used for web development.Microsoft ASP.NET (Web frameworks)
ASP.NET is an open-source, server-side web-application framework designed for web development to produce dynamic web pages.Amazon S3 (CDN)
Amazon S3 or Amazon Simple Storage Service is a service offered by Amazon Web Services (AWS) that provides object storage through a web service interface.Related reports
Threat Detection Systems
| Detection System | Indicator | Verdict | Alert |
|---|---|---|---|
| OpenDNS | galabet116o.com | phishing | Phishing Block |
| Cloudflare DNS | galabet116o.com | malicious | Sinkholed |
| DigiCert UltraDNS | galabet116o.com | malicious | Sinkholed |
| CIRA Canadian Shield DNS | galabet116o.com | malicious | Sinkholed |
| OpenDNS | dataspot-bucket.galabet116o.com | phishing | Phishing Block |
| Cloudflare DNS | dataspot-bucket.galabet116o.com | malicious | Sinkholed |
| DigiCert UltraDNS | dataspot-bucket.galabet116o.com | malicious | Sinkholed |
| CIRA Canadian Shield DNS | dataspot-bucket.galabet116o.com | malicious | Sinkholed |
| OpenDNS | icons.galabet116o.com | phishing | Phishing Block |
| Cloudflare DNS | icons.galabet116o.com | malicious | Sinkholed |
| DigiCert UltraDNS | icons.galabet116o.com | malicious | Sinkholed |
| CIRA Canadian Shield DNS | icons.galabet116o.com | malicious | Sinkholed |
| OpenDNS | go-cms.galabet116o.com | phishing | Phishing Block |
| Cloudflare DNS | go-cms.galabet116o.com | malicious | Sinkholed |
| DigiCert UltraDNS | go-cms.galabet116o.com | malicious | Sinkholed |
| CIRA Canadian Shield DNS | go-cms.galabet116o.com | malicious | Sinkholed |
| OpenDNS | dataspot-int-bucket.galabet116o.com | phishing | Phishing Block |
| Cloudflare DNS | dataspot-int-bucket.galabet116o.com | malicious | Sinkholed |
| DigiCert UltraDNS | dataspot-int-bucket.galabet116o.com | malicious | Sinkholed |
| CIRA Canadian Shield DNS | dataspot-int-bucket.galabet116o.com | malicious | Sinkholed |
| OpenDNS | rgs-wss.galabet116o.com | phishing | Phishing Block |
| Cloudflare DNS | rgs-wss.galabet116o.com | malicious | Sinkholed |
| DigiCert UltraDNS | rgs-wss.galabet116o.com | malicious | Sinkholed |
| CIRA Canadian Shield DNS | rgs-wss.galabet116o.com | malicious | Sinkholed |
| OpenDNS | cms.galabet116o.com | phishing | Phishing Block |
| Cloudflare DNS | cms.galabet116o.com | malicious | Sinkholed |
| DigiCert UltraDNS | cms.galabet116o.com | malicious | Sinkholed |
| CIRA Canadian Shield DNS | cms.galabet116o.com | malicious | Sinkholed |
| OpenDNS | dataspot-internal-wss.galabet116o.com | phishing | Phishing Block |
| Cloudflare DNS | dataspot-internal-wss.galabet116o.com | malicious | Sinkholed |
| DigiCert UltraDNS | dataspot-internal-wss.galabet116o.com | malicious | Sinkholed |
| CIRA Canadian Shield DNS | dataspot-internal-wss.galabet116o.com | malicious | Sinkholed |
| OpenDNS | eu-swarm-newm.galabet116o.com | phishing | Phishing Block |
| Cloudflare DNS | eu-swarm-newm.galabet116o.com | malicious | Sinkholed |
| DigiCert UltraDNS | eu-swarm-newm.galabet116o.com | malicious | Sinkholed |
| CIRA Canadian Shield DNS | eu-swarm-newm.galabet116o.com | malicious | Sinkholed |
| OpenDNS | dataspot-wss.galabet116o.com | phishing | Phishing Block |
| Cloudflare DNS | dataspot-wss.galabet116o.com | malicious | Sinkholed |
| DigiCert UltraDNS | dataspot-wss.galabet116o.com | malicious | Sinkholed |
| CIRA Canadian Shield DNS | dataspot-wss.galabet116o.com | malicious | Sinkholed |
JavaScript (108)
No JavaScripts
HTTP Transactions (328)
| URL | IP | Response | Size |
|---|


