Report Overview
Visitedpublic
2025-09-09 11:39:17
Tags
Submit Tags
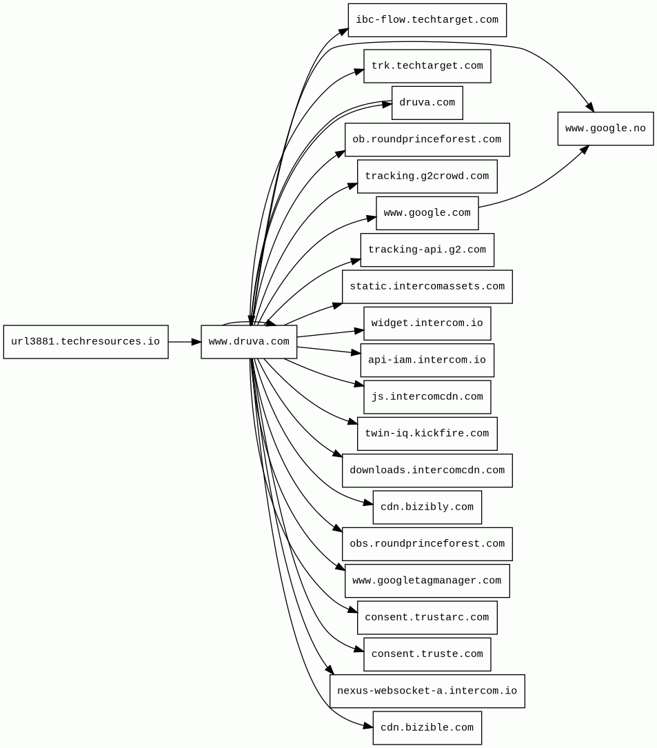
URL
url3881.techresources.io/ls/click?upn=u001.A3M7X-2BpJUd8lbNzNthCu5hEsj9ZpaQ6HbO3OFxdBCs0-3D56Fo_z7txIHmiMxMYlag5G1si6l-2FECU5ayW-2BxriIICTH4E2xnFSMaeEz9xr3dz-2F0vg4w9k6Afvnh26lnunZPNKv9X3c-2FONf1Yi9KpvyN6qS98zZTw7Q-2BlHb5ow-2B8rDFa-2F7qMc6QXZfGr4lur1cZLNxw99eOc8GZOCvzVTtGZulOhwF2uyw1FFouvZYSK207XwHoSjL3Y9dG-2B0i85WUxLC-2Fnwe5j9Ef0OjLe07yvQnElWYk10-3D
Finishing URL
www.druva.com/
IP / ASN

46.51.200.92
Title
Data Security Cloud | Fully Managed SaaS Platform | Druva
Detections
urlquery
0
Network Intrusion Detection
1
Threat Detection Systems
0
Host Summary
| Host | Rank | Registered | First Seen | Last Seen | Sent | Received | IP | Fingerprints |
|---|---|---|---|---|---|---|---|---|
cdn.bizible.com | 53697 | 2004-08-03 | 2013-05-30 | 2025-09-04 | 1.6 kB | 70 kB | ![]() 23.36.76.90 | |
cdn.bizibly.com | 84539 | 2015-08-29 | 2017-01-30 | 2025-09-08 | 650 B | 569 B | ![]() 23.36.76.90 | |
url3881.techresources.io | unknown | 2022-07-20 | 2025-07-02 | 2025-08-25 | 1.6 kB | 231 kB | ![]() 18.158.228.216 | |
www.google.com | 22 | 1997-09-15 | 2015-05-10 | 2025-09-03 | 7.7 kB | 9.5 kB | ![]() 142.250.178.36 | |
trk.techtarget.com | 224237 | 1999-09-15 | 2019-03-03 | 2025-09-03 | 416 B | 3.4 kB | ![]() 104.18.18.71 | |
tracking-api.g2.com | 63729 | 1995-03-22 | 2025-01-17 | 2025-09-05 | 558 B | 1.5 kB | ![]() 104.16.186.41 | |
consent.trustarc.com | 20719 | 2012-07-10 | 2019-10-09 | 2025-09-06 | 2.1 kB | 144 kB | ![]() 3.167.2.86 | |
static.intercomassets.com | 99688 | 2015-09-30 | 2020-05-04 | 2025-09-02 | 976 B | 8.9 kB | ![]() 3.167.2.36 | |
nexus-websocket-a.intercom.io | 9252 | 2011-08-15 | 2015-06-26 | 2025-09-05 | 740 B | 283 B | ![]() 18.97.36.79 | |
downloads.intercomcdn.com | 72330 | 2013-04-25 | 2017-08-21 | 2025-09-04 | 505 B | 0 B | ![]() 0.0.0.0 | |
twin-iq.kickfire.com | 221207 | 2000-03-28 | 2019-04-27 | 2025-09-02 | 946 B | 999 B | ![]() 54.157.65.235 | |
ibc-flow.techtarget.com | 207275 | 1999-09-15 | 2021-10-02 | 2025-09-05 | 1.2 kB | 1.6 kB | ![]() 34.111.208.231 | |
www.google.no | 92680 | 2001-02-26 | 2012-06-26 | 2025-09-03 | 3.7 kB | 1.3 kB | ![]() 142.250.74.131 | |
api-iam.intercom.io | 17818 | 2011-08-15 | 2018-08-02 | 2025-09-05 | 2.1 kB | 39 kB | ![]() 18.233.211.209 | |
js.intercomcdn.com | 23692 | 2013-04-25 | 2020-02-19 | 2025-09-04 | 5.8 kB | 4.7 MB | ![]() 54.240.174.93 | |
consent.truste.com | 62526 | 1997-06-13 | 2019-10-09 | 2025-09-03 | 476 B | 35 kB | ![]() 3.167.2.32 | |
druva.com | 8421 | 1999-10-27 | 2012-09-05 | 2025-08-25 | 1.9 kB | 353 kB | ![]() 151.101.131.10 | |
obs.roundprinceforest.com | 1932766 | 2022-08-01 | 2024-05-03 | 2025-08-25 | 11 kB | 5.7 kB | ![]() 3.227.190.204 | |
tracking.g2crowd.com | 57835 | 2012-08-20 | 2016-10-09 | 2025-09-03 | 474 B | 4.5 kB | ![]() 104.18.31.176 | |
www.googletagmanager.com | 283 | 2011-11-11 | 2012-10-04 | 2025-09-03 | 2.2 kB | 2.0 MB | ![]() 142.250.74.136 | |
widget.intercom.io | 19213 | 2011-08-15 | 2020-07-20 | 2025-09-04 | 420 B | 7.5 kB | ![]() 54.240.174.84 | |
ob.roundprinceforest.com | 2127849 | 2022-08-01 | 2024-05-27 | 2025-08-25 | 448 B | 118 kB | ![]() 54.240.174.43 | |
www.druva.com | 3434737 | 1999-10-27 | 2015-04-20 | 2025-08-25 | 42 kB | 4.8 MB | ![]() 151.101.131.10 |
Nginx (Web servers, Reverse proxies)
Nginx is a web server that can also be used as a reverse proxy, load balancer, mail proxy and HTTP cache.Google Cloud (IaaS)
Google Cloud is a suite of cloud computing services.Cloudflare (CDN)
Cloudflare is a web-infrastructure and website-security company, providing content-delivery-network services, DDoS mitigation, Internet security, and distributed domain-name-server services.Google Cloud CDN (CDN)
Cloud CDN uses Google's global edge network to serve content closer to users.Cloudflare Bot Management (Security)
Cloudflare bot management solution identifies and mitigates automated traffic to protect websites from bad bots.Amazon Web Services (PaaS)
Amazon Web Services (AWS) is a comprehensive cloud services platform offering compute power, database storage, content delivery and other functionality.Amazon CloudFront (CDN)
Amazon CloudFront is a fast content delivery network (CDN) service that securely delivers data, videos, applications, and APIs to customers globally with low latency, high transfer speeds.Amazon S3 (CDN)
Amazon S3 or Amazon Simple Storage Service is a service offered by Amazon Web Services (AWS) that provides object storage through a web service interface.Apache HTTP Server:2.4.62 (Web servers)
Apache is a free and open-source cross-platform web server software.Nginx:1.20.2 (Web servers, Reverse proxies)
Nginx is a web server that can also be used as a reverse proxy, load balancer, mail proxy and HTTP cache.Google Cloud Storage (Miscellaneous)
Google Cloud Storage allows world-wide storage and retrieval of any amount of data at any time.Caddy (Web servers)
Google Tag Manager (Tag managers)
Google Tag Manager is a tag management system (TMS) that allows you to quickly and easily update measurement codes and related code fragments collectively known as tags on your website or mobile app.jQuery (JavaScript libraries)
jQuery is a JavaScript library which is a free, open-source software designed to simplify HTML DOM tree traversal and manipulation, as well as event handling, CSS animation, and Ajax.Adobe Experience Manager (CMS)
Adobe Experience Manager (AEM) is a content management solution for building websites, mobile apps and forms.Java (Programming languages)
Java is a class-based, object-oriented programming language that is designed to have as few implementation dependencies as possible.Related reports
Network Intrusion Detection Systems
Suricata /w Emerging Threats Pro
| Timestamp | Severity | Source IP | Destination IP | Alert |
|---|---|---|---|---|
| low | ![]() 3.227.190.204 | ![]() 172.18.0.21 | ET INFO Observed ZeroSSL SSL/TLS Certificate |
Threat Detection Systems
No alerts detected
JavaScript (95)
| HASH | FROM | Size | First Seen | Last Seen | |
|---|---|---|---|---|---|
| fe364450e1391215f596d043488f989f | DocumentWrite | 15 B | 2023-03-07 | 2026-04-10 | |
Introduced by DocumentWrite First Seen 2023-03-07 Last Seen 2026-04-10 Times Seen 65171 Size 15 B (15 bytes) MD5 fe364450e1391215f596d043488f989f SHA1 d1848aa7b5cfd853609db178070771ad67d351e9 Loading... | |||||
HTTP Transactions (136)
| URL | IP | Response | Size |
|---|



